紀律處分條例·學習問答丨黨的紀律處分工作應當遵循哪些原則?

紀律處分條例·學習問答丨什么是監督執紀“四種形態”?

紀律處分條例·學習問答丨哪些行為應當受到黨紀責任追究?

紀律處分條例·學習問答丨如何確定給予嚴重警告處分的影響期?

追究對象是黨的組織的黨紀責任如何認定?

追究對象是預備黨員的黨紀責任如何認定?

追究對象是正式黨員的黨紀責任如何認定?

如何把握受黨內警告或者嚴重警告處分后處分執行事項變化的新要求?

如何理解“不得進一步使用”的有關規定

紀律處分條例·學習問答丨什么是撤銷黨內職務?

如何準確把握撤銷黨內職務處分的表述與執行?

黨員受到撤銷黨內職務處分,黨外職務如何處理?

如何把握留黨察看期滿后恢復黨員權利的條件和程序(一)

如何把握留黨察看期滿后恢復黨員權利的條件和程序(二)

黨員在留黨察看期間又被發現有應當受到黨紀處分的違紀行為的,如何追究黨紀責任?

恢復黨員權利后又被發現在留黨察看期間或者之前有應當受到黨紀處分的違紀行為的,如何追究黨紀責任?

黨員受到撤銷黨內職務處分,黨外職務如何處理?

黨員受到留黨察看、開除黨籍處分后, 如何處理其所任黨外職務?

黨員干部受到黨紀處分后,是否還需同時給予其組織處理?

對追究黨的組織黨紀責任的規定有哪些?

紀律處分條例·學習問答丨什么是撤銷黨內職務?

如何把握留黨察看期滿后恢復黨員權利的條件和程序(一)

如何把握留黨察看期滿后恢復黨員權利的條件和程序(二)

黨員在留黨察看期間又被發現有應當受到黨紀處分的違紀行為的,如何追究黨紀責任?

終止違紀黨員的黨代會代表資格,有哪些條件和程序?

如何把握黨組織受到改組處理后領導機構成員自然免職的情形和人員范圍?

如何把握黨組織受到改組處理后領導機構成員自然免職的情形和人員范圍?


紀律處分條例·學習問答丨哪些情形可以從輕或者減輕處分?(下)

如何把握規定處分幅度以外減輕處分的適用條件和情形?(上)

如何把握規定處分幅度以外減輕處分的適用條件和情形? (下)

免予處分、不予處分、不追究黨紀責任分別適用于哪些情形?

紀律處分條例·學習問答丨哪些情形應當從重或者加重處分?

紀律處分條例·學習問答丨適用漏錯處分規則時需要注意什么?

紀律處分條例·學習問答丨適用再犯處分規則時需要注意什么?

如何理解和把握對涉嫌犯罪黨員的紀律處分?

黨員在黨紀處分影響期內又受到黨紀處分的影響期如何計算(上)

黨員在黨紀處分影響期內又受到黨紀處分的影響期如何計算(下)

黨紀處分與政務處分如何相互匹配?

黨員有破壞社會主義市場經濟秩序的違法行為,應當如何追究黨紀責任?

對違反國家財經紀律行為如何追究黨紀責任?

如何理解和把握中止黨員權利和恢復黨員權利的規定?(上)

如何理解和把握中止黨員權利和恢復黨員權利的規定?(中)

如何理解和把握中止黨員權利和恢復黨員權利的規定?(下)

黨員犯罪在哪些情況下必須被開除黨籍?

黨員依法受到刑事責任追究后如何追究其黨紀責任?

如何理解和把握《中國共產黨紀律處分條例》第三十一條關于“先處后移”的規定?

黨員依法受到行政處罰后如何追究其黨紀責任?


黨員依法被任免機關、單位給予處分后如何追究其黨紀責任?

黨員依法受到刑事責任追究的可否給予組織處理

預備黨員違犯黨紀的如何追究黨紀責任?

黨員違犯黨紀后下落不明的如何追究黨紀責任?

紀律處分條例?學習問答丨如何理解和把握經濟損失計算的新變化?

如何理解和把握“對于主動上交的違紀所得和經濟損失賠償予以接收”的規定


如何理解和把握黨紀處分決定執行的相關要求

對私自閱看、瀏覽、收聽有嚴重政治問題的出版物等行為如何追究黨紀責任?

如何理解和把握搞政治攀附應當追究黨紀責任的規定?

如何理解和把握充當“政治騙子”應當追究黨紀責任的規定

如何理解和把握結交“政治騙子”或者被“政治騙子”利用追究黨紀責任的規定?

如何理解和把握“貫徹黨中央決策部署只表態不落實應當追究黨紀責任”的規定

如何理解和把握黨員領導干部違背新發展理念、背離高質量發展要求應當追究黨紀責任的規定(上)

如何理解和把握黨員領導干部違背新發展理念、背離高質量發展要求應當追究黨紀責任的規定(下)

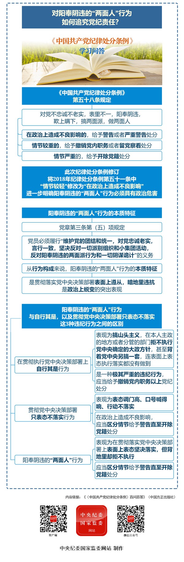
對陽奉陰違的“兩面人”行為如何追究黨紀責任?

如何理解和把握匿名誣告陷害應當追究黨紀責任的規定?

如何理解和把握個人搞迷信活動應當追究黨紀責任的規定?

如何理解和把握有作證義務的黨員拒絕作證應當追究黨紀責任的規定(上)

如何理解和把握有作證義務的黨員拒絕作證應當追究黨紀責任的規定(下)

如何理解和把握“瞞報個人有關事項應當追究黨紀責任”的規定

如何理解和把握在組織談話函詢中提供虛假情況追究黨紀責任的規定?

對在推進領導干部能上能下工作中搞好人主義的行為如何追究黨紀責任?

如何理解和把握獲批因私出境后超出批準范圍出境行為應當追究黨紀責任的規定?

如何理解和把握縱容、默許特定關系人謀取私利應當追究黨紀責任的規定?

紀律處分條例?學習問答丨如何理解和把握家風不正應當追究黨紀責任的規定

如何理解和把握侵占公私財物應當追究黨紀責任的規定

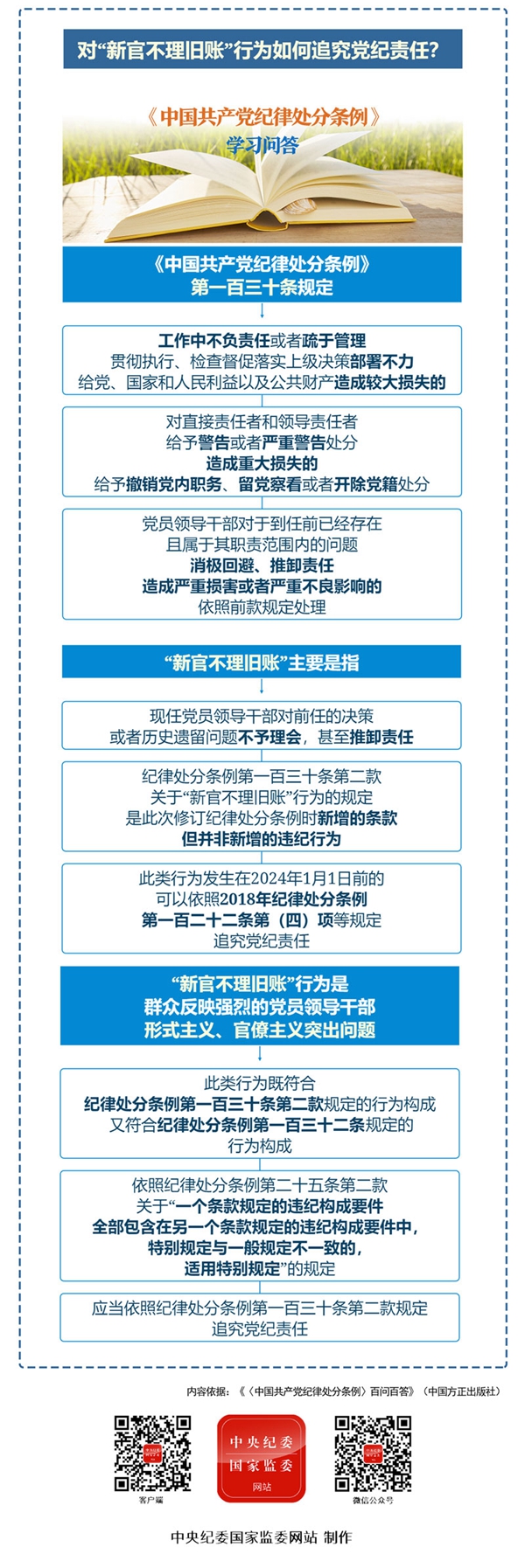
對“新官不理舊賬”行為如何追究黨紀責任?

如何理解和把握面對重大矛盾沖突、危機困難臨陣退縮應當追究黨紀責任的規定?

如何理解和把握有形式主義、官僚主義行為應當追究黨紀責任的規定?

如何理解和把握對問責泛化、簡單化行為追究黨紀責任的規定?

