教育部各司局、各有關直屬單位,湖南省各市州、縣市區人民政府,湖南省人民政府各廳委、各直屬機構:
現將《關于進一步深化職業教育產教融合服務國家重要先進制造業高地建設的實施方案》印發給你們,請認真組織實施。
教 育 部 ?湖南省人民政府
2023年12月29日
(此件主動公開)
關于進一步深化職業教育產教融合服務國家重要先進制造業高地建設的實施方案
為深入學習貫徹黨的二十大精神,落實《關于深化現代職業教育體系建設改革的意見》,進一步深化職業教育產教融合,助力國家重要先進制造業高地建設,依據《中華人民共和國職業教育法》,教育部和湖南省人民政府特制定本實施方案。
一、總體要求
(一)指導思想
堅持以習近平新時代中國特色社會主義思想為指導,深入貫徹落實習近平總書記關于職業教育的重要指示批示精神以及把湖南打造成國家重要先進制造業高地的戰略部署,圍繞湖南先進制造業的優勢產業,著力探索產教融合新機制,將產教融合與職業學校關鍵辦學能力提升、職普融通發展、國際交流合作相結合,促進教育鏈、人才鏈和產業鏈、創新鏈有機銜接,助力實體經濟尤其是制造業轉型升級新突破,實現湖南經濟社會高質量發展。
(二)主要目標
主動對接湖南先進制造業發展需求,用3年左右時間,通過部省協同、央地聯動,打造一批市域產教聯合體、行業產教融合共同體、園區產教融合實踐中心和市級職業教育培訓中心,建成辦學模式更加多樣、產教融合更加緊密、職普發展更加協調、國際合作更加深入、管理體制更加完善的現代職業教育體系,為湖南建設國家重要先進制造業高地提供有力的人才支撐和智力支持。
二、重點任務
(一)提升服務先進制造業關鍵辦學能力
1.搭建創業興工的“大思政”育人平臺。傳承以愛國、求知、創業、興工為內核的“楚怡精神”,挖掘湖湘紅色文化資源,圍繞服務先進制造業相關專業領域,在職業院校建設20個左右楚怡文化傳承基地、30個左右實踐育人基地、10個左右課程思政教學研究示范中心,遴選30門左右思政示范課、60門左右課程思政示范課程、20個左右課程思政建設示范團隊,培育德技并修的技術技能人才。
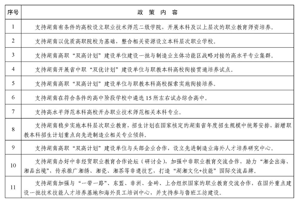
2.校企共建強技賦能的高水平專業集群。重點圍繞工程機械、軌道交通裝備、中小航空發動機及航空航天裝備、電子信息、新能源、新材料等先進制造業領域,支持高職“雙高計劃”建設單位,建設一批與制造業主體功能區戰略對接的高水平專業集群,建設10個左右專業群教學資源庫、20個左右虛擬仿真實訓基地、100門左右精品在線開放課程和100本左右新形態教材,推進優質資源共享,形成“院校集群+功能板塊”“專業集群+產業鏈”的產教融合新生態。
3.探索“湖湘工匠”工程技術人才培養模式。面向先進制造業著力培養數字化智能化復合型工程技術人才,支持職業院校與中車株洲電力機車有限公司、中車株洲電力機車研究所有限公司、三一集團有限公司、中聯重科股份有限公司、湖南山河科技股份有限公司、中國航發南方工業有限公司、長沙市比亞迪汽車有限公司、湖南吉利汽車部件有限公司等頭部企業合作,校企共同制定人才培養方案,合作開發專業課程和教學資源,協同開展專業教學考核評價改革,采取學徒制等方式,強化實踐能力培養,設立淘汰機制,實現動態擇優增補,系統培養6000名左右熟悉系統集成、生產工藝、制造流程等環節的現場工程師、卓越工程師、工程醫生等“湖湘工匠”。
4.培育“楚怡名師”領銜的雙師型教師隊伍。制定職業院校裝備制造大類專業教師能力標準,構建專業教師“雙師型”能力評價體系,建設20個左右教師培養培訓基地和20個左右企業實踐基地。支持湖南師范大學、湖南農業大學、湖南科技大學等有條件的高校設立職業技術師范二級學院,開展本科及以上層次的職業教育師資培養。實行銀齡教師行動計劃。推進職業院校教師與企業技術專家雙向流動、兩棲發展,先進制造業頭部企業每年安排5%左右的專業技術人員參與職業院校人才培養,高職院校每年安排20%左右的專業教師到企業生產實踐,培養100名左右職業院校“楚怡名師”,領銜雙師型專業化教學創新團隊建設。
(二)搭建先進制造業產教融合戰略平臺
1.在先進制造業產業園區全面組建產教聯合體。以產業園區為基礎,以開放型產業學院為紐帶,打造兼具人才培養、創新創業、促進產業經濟高質量發展功能的市域產教聯合體。依托國家級產業園區牽頭,遴選省內先進制造業頭部企業,聯合本科高校、高水平職業院校,在園區內建設開放型產業學院,探索實體化運作。園區負責協調師資、場地和設備,校企共同開發教學資源,開展專業人才培養、企業員工培訓、教師頂崗實踐和關鍵應用技術研發等。
2.對接重點產業鏈組建先進制造業產教融合共同體。以協同服務先進制造業延鏈補鏈強鏈、集群式發展為目標,支持頭部企業和高水平高等學校、職業學校牽頭,聯合學校、上下游企業、科研院所等,重點打造先進軌道交通裝備、先進工程機械裝備制造、中小航空發動機及航空航天裝備、新能源汽車、電子信息等產教融合共同體。支持企業、高等院校、科研院所共建10個左右省級高水平應用技術平臺、80個左右協同創新中心、1000個左右工程應用創新項目,通過重點工程項目和重點研發平臺建設,解決一批關鍵技術、共性技術、關鍵零部件工藝設計與加工技術方面問題。鼓勵本科高校、職業院校和企業聯合開發實踐能力項目,研發教學裝備,探索市場化運作,在服務行業企業技術改造、工藝改進、產品升級等方面產出系列成果。
3.建設一批先進制造業產教融合實踐中心。緊跟先進制造業發展需求,對接國家級和省級經濟技術開發區、高新技術產業開發區主體產業,建設集實踐教學、社會培訓、真實生產和技術服務功能為一體的開放型區域產教融合實踐中心。由市州人民政府統籌,聯合區域內本科高校、高水平高職院校、頭部企業建設一批公共實踐中心;通過政府購買服務、金融支持等方式,支持企業特別是中小企業、產業園區整合實踐資源,建設一批企業實踐中心;鼓勵學校、企業以“校中廠”“廠中校”方式共建一批實踐中心,服務職業學校學生實習實訓、企業員工培訓、產品中試、工藝改進、技術研發等。政府投入的保持公益屬性,建在企業的按規定享受教育用地、公用事業費等優惠。
4.統籌市縣先進制造業技術技能培訓資源。圍繞先進制造業發展需求和鄉村振興戰略,統籌開展先進制造業相關領域的技術技能培訓。優先支持51個脫貧縣建設職教中心,繼續推進全省縣級職教中心建設。依托優質公辦高職院校、技師學院,建設14個市級職業教育培訓中心,發揮行業專業優勢,搭建職業教育培訓平臺,聯合區域內教育、人力資源社會保障、發展改革、農業農村、鄉村振興等部門,面向企業員工、高素質農民等開展職業培訓。組建市級職業教育培訓中心理事會,探索實體化運作。
(三)暢通先進制造業技術技能人才成長路徑
1.提升先進制造業技術人才培養層次。適應先進制造業升級對人才知識與技能要求逐步提高的趨勢,系統設計、合理規劃人才培養的層次規模和成長通道,著力建設一支符合先進制造業需求的知識型、技能型、創新型產業工人隊伍。以優質高職院校為基礎,整合相關資源設立本科層次職業學校;探索在高職“雙高計劃”建設單位試辦本科層次職業教育。依托高水平高等學校職教師資培養單位,培養本科以上先進制造業職教師資人才。開展省中職“雙優計劃”建設單位與職教本科高校銜接貫通培養試點;支持省中職“雙優計劃”建設單位與高職院校聯合開展五年一貫制辦學,支持高職“雙高計劃”建設單位與職教本科高校探索實施銜接培養,著力培養技術難度大、人才培養周期長的制造業專業技術技能人才。
2.創新拔尖技術人才選拔培養方式。持續實施“湖湘工匠燎原計劃”,對湖南省在世界技能大賽、世界職業院校技能大賽、全國技能大賽、全國職業院校技能大賽中獲獎選手和湖南省職業技能大賽、湖南省職業院校技能大賽一等獎獲獎選手,按有關規定免試進入高等職業??苹虮究聘咝W習,培養先進制造業領域急需的卓越工程師和現場工程師。
3.探索職普融通發展新模式。推進中職學校辦學條件達標工程,重點建設112所省中職“雙優計劃”建設學校。在符合條件的高中階段學校中遴選15所左右試辦綜合高中。支持高水平師范本科高校開辦職業技術師范相關本科專業,根據職教師資培養特點,制定人才培養方案,重構專業課程體系,根據招生規模適當集中培養。穩步實施本科層次職業教育,招生計劃在國家核定的湖南省年度招生規模中統籌安排,新增職教本科招生計劃重點向先進制造業相關專業傾斜,實現先進制造業技術技能人才職普協同培養。進一步健全完善職教高考“文化素質+職業技能”的考試評價方式。逐步建立面向中職學校畢業生的文化素質省級統考制度,逐步完善職業技能考試省級統考機制,積極探索在職教高考中使用中職學校學業水平考試成績和相關職業技能等級證書制度,研究分類完善不同專業的考試內容和形式。
(四)打造服務先進制造業的職教國際交流合作品牌
1.制定先進制造業相關人才培養標準。充分發揮湖南省人力資源豐富、產業基礎穩固、先進制造業發達的突出優勢,支持高職“雙高計劃”建設單位與三一集團有限公司、中聯重科股份有限公司、中車株洲電力機車有限公司、中車株洲電力機車研究所有限公司、中國航發南方工業有限公司、湖南山河科技股份有限公司等頭部企業合作,設立先進制造業海外人才培養研究中心,制定和輸出一批具有國際影響力的先進制造業人才培養標準和教學標準,開發一批先進制造業教學資源,服務企業“走出去”戰略。
2.打造湖南特色職教國際交流品牌活動。以中非經貿博覽會長期落戶湖南為契機,充分發揮國家級展會平臺效應和影響力,辦好中非經貿職業教育合作論壇(研討會),加強中非職業教育交流合作,助力“湘企出海、湘品出境”,傳承推廣湘繡、湘瓷、湘茶等非遺技藝,打造“湖湘文化+技能”國際交流品牌。立足湖南省國際交往優勢特色,加強與“一帶一路”、東盟、非洲、金磚、上合組織國家的職業教育交流合作,在國外重點建設一批技術技能人才培養基地和海外員工培訓中心,并支持參與魯班工坊建設,為中國企業和中資企業培養一批具有國際化視野與國際交流能力的技術技能型人才。
三、保障措施
(一)建立部省統籌協調機制
建立部省協同推進的工作機制,教育部有關司局和湖南省人民政府有關部門分頭推進相關工作任務,確保政策舉措落實落地。成立由湖南省人民政府分管副省長牽頭的工作專班,工作專班辦公室設在湖南省教育廳,負責落實具體工作。湖南省各市州人民政府及有關高校相應成立工作專班,由市州人民政府及高校主要負責同志牽頭,統籌做好本市州和高校具體工作。制定湖南省產教融合政策文件,將產教融合工作納入省人民政府對市縣兩級人民政府履行教育職責評價的重要內容。
(二)拓寬職業教育產教融合發展投入渠道
完善職業教育產教融合發展的多元投入機制,統籌政府財政投入和職工職業教育經費,積極吸納產業資金、金融機構資金和其他社會資本參與,探索設立湖南省職業教育產教融合發展基金,重點支持職業學校核心能力提升、先進制造業關鍵技術提升、產教聯合體和產教融合共同體等項目建設。鼓勵和支持有條件的市縣探索設立職業教育產教融合發展基金。
(三)建設產教融合智庫和技能人才信息發布平臺
支持湖南省社會科學院(湖南省人民政府發展研究中心)、湖南省教育科學研究院和相關院校聯合頭部企業成立湖南職業教育產教融合智庫,定期發布產教融合發展白皮書,開展職業教育產教融合績效評價和決策咨詢服務,為先進制造業轉型升級提供理論支撐和智力支持。支持建立區域先進制造業技術技能人才供需信息平臺,定期發布人才供需信息,實現技術技能人才供需動態預測與預警,提升專業與產業人才供需匹配度。
(四)營造產教融合良好環境
完善技術技能人才使用評價與激勵機制,提高技術技能人才特別是先進制造業一線工人的收入水平,將符合條件的高水平技術技能人才納入高層次人才發展計劃。深化職業學校辦學能力評價改革,突出產教融合、校企合作實效。辦好職業教育活動周等活動,持續開展“湖湘工匠”年度人物評選。及時總結產教融合典型案例,大力宣揚產教融合領軍人才先進事跡,重獎在產教融合中有突出貢獻的單位和個人,營造人人皆可成才、人人盡展其才的良好環境。
附件:1.教育部支持政策清單
2.湖南省工作任務清單
附件1
教育部支持政策清單

附件2
湖南省工作任務清單

